各相关教学单位:
根据《关于通过全国本科毕业论文(设计)抽检信息平台开展2024/2025学年度本科毕业论文(设计)抽检工作的通知》(学位中心函〔2025〕18号)和《山东省人民政府学位委员会办公室taptap点点体育2025年本科毕业论文(设计)抽检工作的通知》(鲁学位办〔2025〕7号)要求,现就做好我校2024-2025学年本科毕业论文(设计)(以下简称“毕业论文”)抽检相关工作通知如下。
一、抽检范围
2024-2025学年(2024年9月1日—2025年8月31日)所有授予学士学位的论文,包括普通高等教育、高等学历继续教育(含网络教育)和来华留学等本科生毕业论文。抽检工作依托全国本科毕业论文(设计)抽检信息平台(以下称抽检平台,网址https://xscj.cdgdc.edu.cn)开展。
二、上报内容
(一)论文信息汇总表
各教学单位下载学士学位授予信息原始数据,参考《论文信息汇总表模板》(附件1),组织完成信息补充及报送工作。
1.抽检平台已抽取“学士学位授予备案信息”中“论文类型”“导师姓名”“论文题目”“论文关键词”“论文研究方向”“论文撰写语种”六个字段,若发现以上6个字段的学位授予信息出现串行、错行等错误,请于9月4日17点前填写《学位备案信息勘误表》(附件2),经教学单位领导签字盖章后上报,学校按流程进行学位备案信息勘误。
2.按要求填写“论文原文或说明文件名称”“支撑材料文件名称”“查重报告文件名称”“是否本专业第一届毕业生”“毕业生所在院系代码”“毕业生所在院系名称”共6个字段,其中文件命名中的考生号,为方便数据核对,我校统一要求使用学号替换。
(二)论文原文、支撑材料和查重报告
1.毕业论文无需匿名处理,论文命名必须要与论文信息汇总表中“论文原文或说明文件名称”字段保持一致,仅支持pdf后缀文件名。
2.支撑材料包括两部分:(1)支撑论文的图纸、设计程序、艺术作品等(非必须,根据实际情况提供),(2)开题报告、中期检查报告、指导教师评语等三份过程性材料。支撑材料压缩包命名必须要与论文信息汇总表中“支撑材料文件名称”字段保持一致,仅支持zip后缀文件名。
3.查重报告内容与提交的论文原文相对应,由学校毕业设计(论文)管理系统中生成、文字复制比不高于30%,查重报告命名必须要与论文信息汇总表中“查重报告文件名称”字段保持一致,仅支持pdf后缀文件名。
(三)专家信息
教学单位根据上年度在库专家原始信息,参考《专家汇总表模板》(附件3)更新完善专家信息。推荐符合条件的全部专家,要求政治立场坚定、作风正派、专业水平高,属于我校本科毕业论文指导教师,年龄一般不超过65岁。专家信息采集主要包括:
1.更新完善“上年度在库专家”信息,特别是职称和研究方向的变化(标红修改信息);
2.填报“本年度新增指导教师”信息,含外聘指导教师(备注新增);
3.对出现师德师风问题、已退休、已调离等情况专家退库删除管理(备注删除原因);
4.教学单位专家信息整理完成后上报,由学校统一提交。
(四)培养方案
各教学单位按照《培养方案上报汇总表》(附件4)中“培养方案文件名称”命名各专业培养方案,并在各专业培养方案最后一页附《taptap点点体育对论文查重平台名称及各专业文字复制比要求的说明》(附件5)。培养方案由学校统一上传。
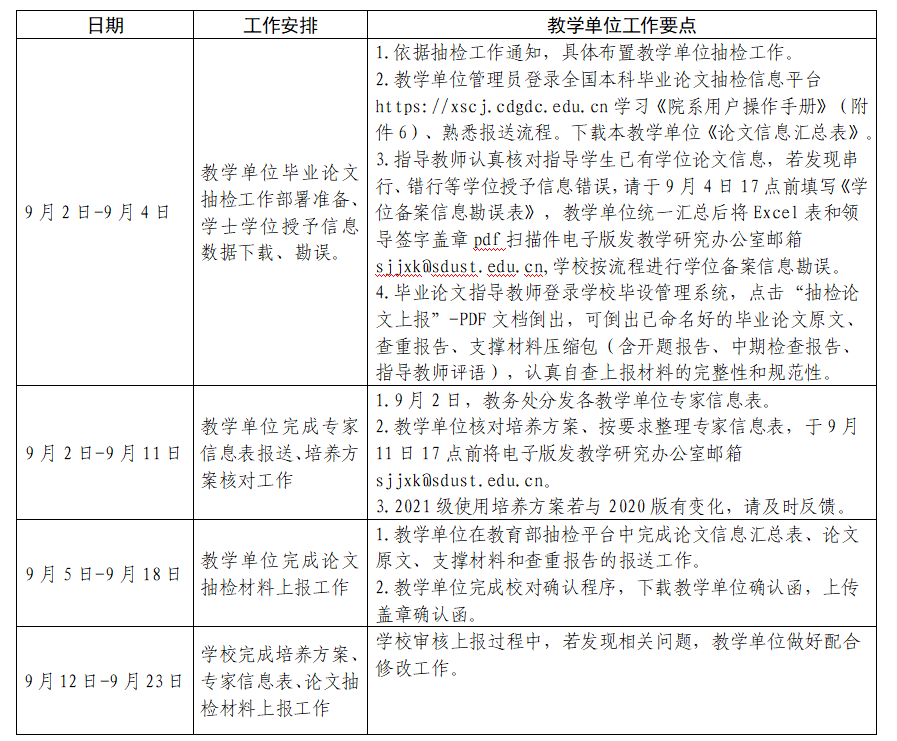
三、时间安排
2024-2025学年本科毕业论文(设计)抽检工作安排如下:

四、相关工作要求
(一)提高认识。各教学单位要高度重视,落实保障措施。论文抽检是落实立德树人根本任务、强化过程管理、把好毕业质量关的重要举措。抽检结果将作为学校对各教学单位本科教育教学评价、学科专业建设经费投入、专业结构优化调整、本科招生计划分配、直升推免研究生计划分配、学位点申报等教育资源配置的重要参考依据,同时与评奖评优和绩效考核等挂钩。
(二)压实责任。各教学单位要加强组织领导,明确责任人,指定专人负责,对提交的数据逐级审核。对工作中推诿扯皮,责任落实不到位,造成严重不良影响的教学单位和个人,学校将严肃追责问责。
(三)严格程序。各教学单位要严格按照学校抽检工作进度安排,按时按要求组织开展相关工作,于9月18日前保质保量完成论文材料报送工作。严禁抽检前针对性修改本科毕业论文等任何形式的弄虚作假行为。
联系人:马婉婉 联系电话:0532-80681266
附件:
1.论文信息汇总表模板
2.学位备案信息勘误表
3.专家汇总表模板
4.培养方案上报汇总表
5.taptap点点体育对论文查重平台名称及各专业文字复制比要求的说明
6.全国本科毕业论文(设计)抽检信息平台-院系用户操作手册
教务处
2025年9月2日